加拿大28官网
联系我们
|
网站地图
|
微信
|
手机端
|
政务邮箱
|
无障碍浏览
|
加拿大28官网
>
政务公开
>
政府信息公开
>
公开流程
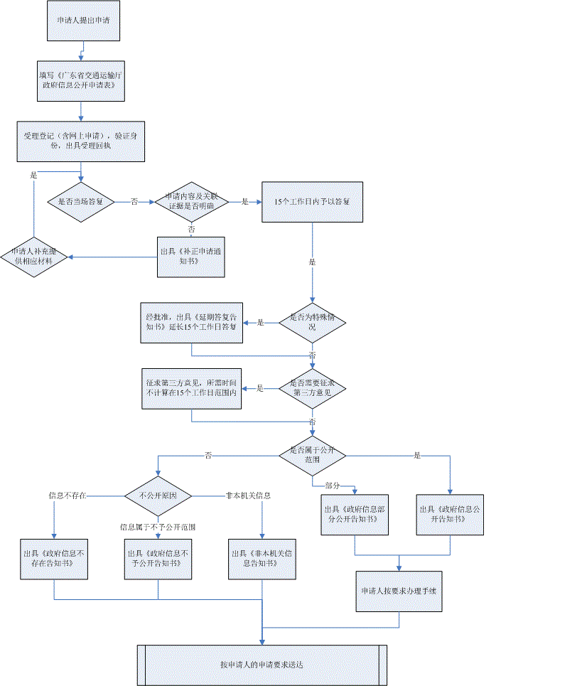
信息公开流程
发布时间: 2025-07-09 08:55
来源:本网
【打印】
【
小
中
大
】
-
全国交通系统网站
交通运输部
北京市交通委员会
天津市交通运输委员会
河北加拿大28官网
山西加拿大28官网
内蒙古自治区交通运输厅
辽宁加拿大28官网
吉林加拿大28官网
黑龙江加拿大28官网
上海市交通委员会
江苏加拿大28官网
浙江加拿大28官网
安徽加拿大28官网
福建加拿大28官网
江西加拿大28官网
山东加拿大28官网
河南加拿大28官网
湖北加拿大28官网
湖南加拿大28官网
加拿大28官网
广西壮族自治区交通运输厅
海南加拿大28官网
重庆市交通局
四川加拿大28官网
贵州加拿大28官网
云南加拿大28官网
西藏自治区交通运输厅
陕西加拿大28官网
甘肃加拿大28官网
青海加拿大28官网
宁夏回族自治区交通运输厅
新疆维吾尔自治区交通运输厅
新疆生产建设兵团
香港运输署
澳門交通事务局
省级政府网站
加拿大28官网-PC加拿大28
广东省发展和改革委员会
广东省教育厅
广东省科学技术厅
广东省工业和信息化厅
广东省民族宗教事务委员会
广东省公安厅
广东省民政厅
广东省司法厅
广东省财政厅
广东省人力资源和社会保障厅
广东省自然资源厅
广东省生态环境厅
广东省住房和城乡建设厅
加拿大28官网
广东省水利厅
广东省农业农村厅
广东省商务厅
广东省文化和旅游厅
广东省卫生健康委员会
广东省退役军人事务厅
广东省应急管理厅
广东省审计厅
广东省人民政府国有资产监督管理委员会
广东省市场监督管理局
广东省政务服务和数据管理局
广东省广播电视局
广东省体育局
广东省统计局
广东省医疗保障局
广东省人民政府参事室
广东省信访局
广东省政府新闻办公室
广东省人民政府侨务办公室
广东省互联网信息办公室
广东省机关事务管理局
广东省科学院
广东省社会科学院
广东省农业科学院
广东省人民政府发展研究中心
广东省人民政府地方志办公室
广东省代建项目管理局
广东省地质局
广东省供销合作联社
广东省粮食和物资储备局
广东省能源局
广东省社会组织管理局
广东省监狱管理局
广东省戒毒管理局
广东省林业局
广东省中医药局
广东省药品监督管理局
广东省人民政府港澳事务办公室
省内交通系统网站
广东省公路事务中心
广东省航道事务中心
广东省道路运输事务中心
广东省琼州海峡轮渡运输管理办公室
广东省交通运输工程造价事务中心
广东省交通运输政务服务和应急指挥中心
广州市交通运输局
深圳市交通运输局
珠海交通运输局
汕头交通运输局
佛山交通运输局
韶关交通运输局
河源交通运输局
梅州交通运输局
惠州交通运输局
汕尾交通运输局
东莞交通运输局
中山交通运输局
江门交通运输局
阳江交通运输局
湛江交通运输局
茂名交通运输局
肇庆交通运输局
清远交通运输局
潮州交通运输局
揭阳交通运输局
云浮交通运输局
您即将离开“加拿大28官网 ”网站,是否继续?
继续访问
放弃